
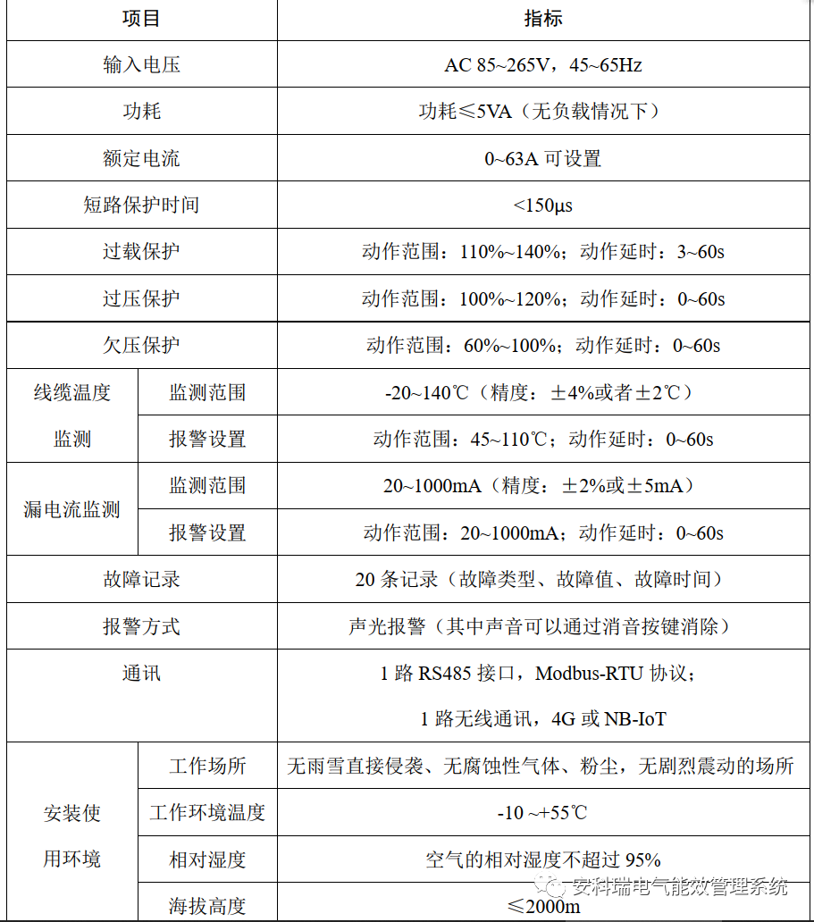
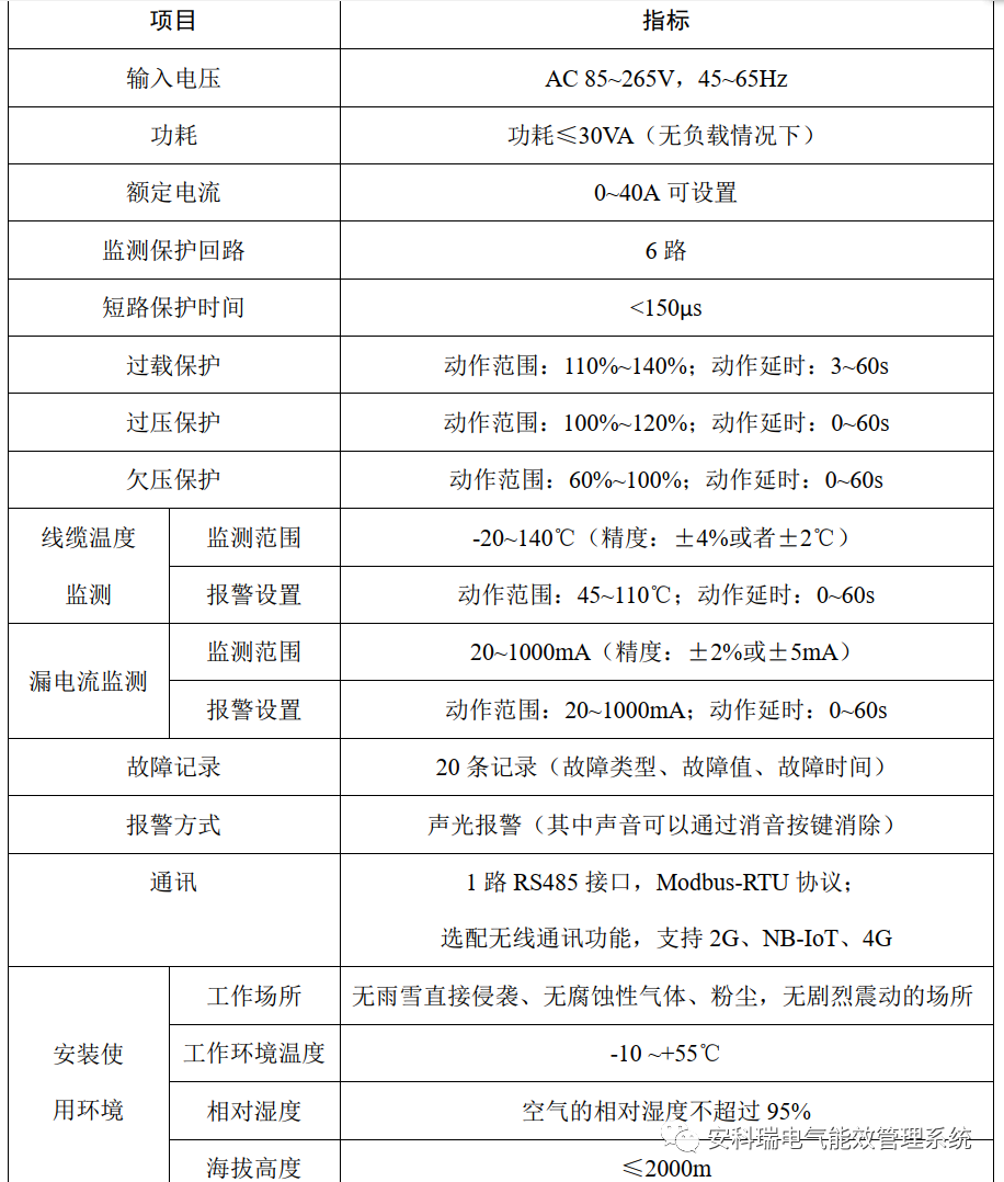
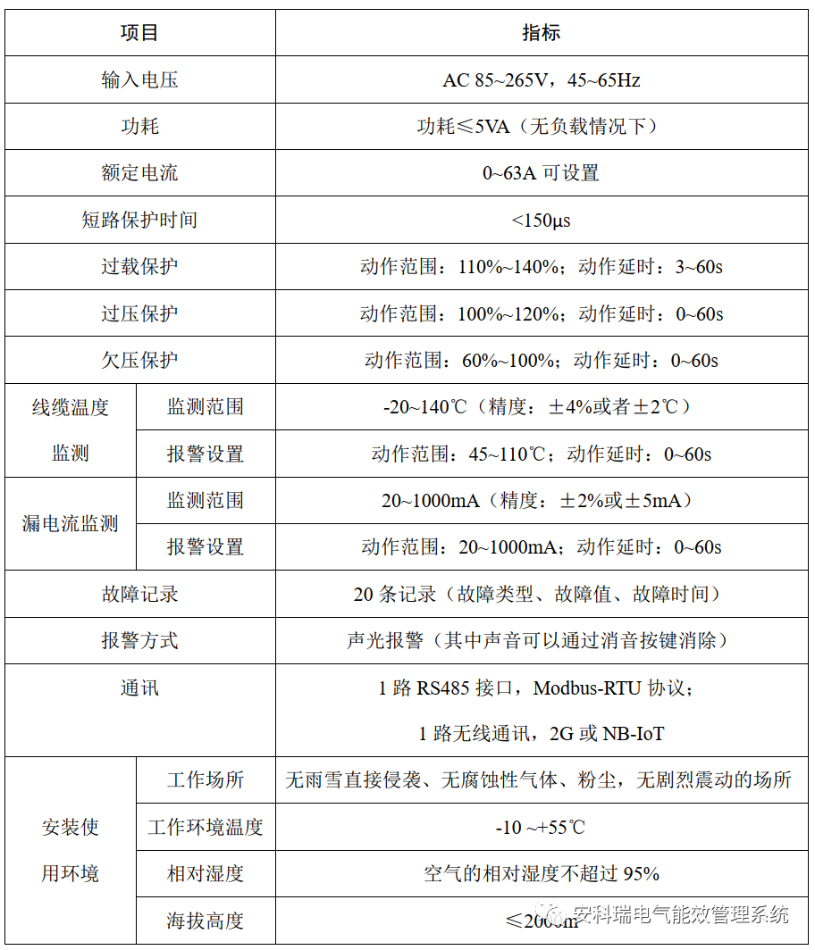
电气防火限流式保护器可有效克服传统断路器、空气开关和监控设备存在的短路电流大、 切断短路电流时间长、短路时产生的电弧火花大,以及使用寿命短等弊端,发生短路故障时,能以微秒级速度快速限制短路电流以实现灭弧保护,从而能***减少电气火灾事故,保障使用场所人员和财产的安全。 对于电动车充电桩,***GB51348-2019《民用建筑电气设计标准》中13.5.5规定,储备仓库、电动车充电等场所的末端回路应设置限流式电气防火保护器。 对于如此庞大数量的充电桩,该如何应用电气防火限流式保护器呢?众所周知,电动车充电桩主要分为两大类,一类是直流充电桩,俗称“快充桩”,一类是交流充电桩,俗称“慢充桩”。直流充电桩充电功率一般为30kW、60kW、120kW,交流充电桩充电功率一般为3.5kW、7kW、14kW。 如何针对这两类充电桩进行电气防火限流式保护器的设计成为很多设计师的难题,下面就此两类充电桩进行探讨。 对于直流充电桩,一般是三相电经过AC/DC模块输出直流,按照30kW计算,交流侧电流约为50A、而60kW交流侧约为100A,按照设计要求,在交流侧安装三相50A/100A或者直流侧安装直流限流式保护器。目前市场上限流式保护器均为交流,鲜有三相限流式保护器。推荐使用绝缘监测仪,监测绝缘充电桩的绝缘状况。 对于交流充电桩,一般是市电直接接入,按照双枪14kW功率计算,额定电流约为63A,按照设计要求,可以在充电桩前端按照额定电流设计匹配的电气防火限流式保护器。功能特点。 功能特点 ASCP200-20D 电气防火限流式保护器 ASCP200-40B 电气防火限流式保护器 ASCP200-63D 电气防火限流式保护器 ASCP500 多回路电气防火限流式保护箱 |