
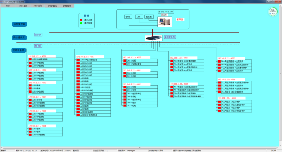
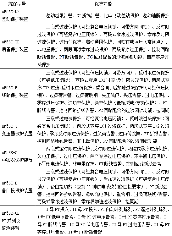
摘 要:现如今,各领域不断的进步,促进电力电网的快速发展,人们对电力系统运行的安全性以及稳定性的要求越来越高,而微机保护装置能够对电力系统的运行起到***保护作用。本文介绍的微机保护装置,可以针对35kV配电工程中不同保护对象提供对应的保护功能,主变保护屏可以对35kV配电工程中35/10kV主变压器形成完善的整套主变保护,能大大提高变电站运行的可靠性、安全性、提高供电质量,有利于实现变电站综合自动化,实现无人或少人值班。 关键词:安全性;稳定性;微机保护装置;主变保护屏;综合自动化; 1 项目概况 怀远人民医院位于安徽怀远县二桥西侧,总建筑面积达35万平方米,一期总建筑面积达27万平方米,院区拟投资15亿元,病区床位1600张,机动车位2725个,非机动车位8229个,计划于2021年投入使用。怀远人民医院是一所集医疗、预防、保健、科研、急救、康复为一体的公益性、非营利性综合医院。以“病人满意、员工幸福”为目标,秉持“以病人为中心”的理念,追求合理化,追根究柢,止于至善,兼顾效率与品质的提升。 本工程为怀远县长久健康医疗投资管理有限公司怀远县人民医院西院区供配电工程,本工程由两路35kV电源供电,一路电源引自220kV涂山变35kV备用385间隔,二路电源引自110kV怀远变35kV备用334间隔,安装SC11-12500/35主变两台。新建35kV变电站一座,10kV分配电房3处。其中1#配电房兼开闭所内配置KYN61-40.5中置式开关柜13台,KYN28-12中置式开关柜22台,2000kVA变压器1台,2500kVA变压器3台,电容器室和二次设备室各一处;2#配电房内配置KYN28-12中置式开关柜6台,1600kVA变压器2台;3#配电房内配置KYN28-12中置式开关柜6台,2500kVA变压器2台;4#配电房内配置KYN28-12中置式开关柜6台,1250kVA变压器2台。本工程共有一个35kV变电站和1个10kV开闭所,3个10kV变电站,35kV市电引入后经由35kV/10kV变压器,降至10kV电引入开闭所,再由开闭所进行分配,整个变电站的一次系统干线图以及平面布局图如下: 图1 一次系统干线图 图2 35kV变电站和1#配电室兼开闭所平面布局图 图3 2#配电室平面布局图 图4 3#配电室平面布局图 图5 3#配电室平面布局图 2 项目需求 本项目35kV变电站为终端用户变,35kV采用单母线分段接线接线,为防止35kV变电站故障涉及其它变电所安全运行:需在35kV侧配置主变保护柜4面,以及电力监控系统Acrel-2000Z一台套,实现对高压柜的设备运行情况实时监视和保护。 本次针对该35kV配电工程项目中不同保护对象配置不同微机保护装置,35kV主变柜按主保护加后备保护配置:差动保护装置AM5SE-D2、高后备保护装置AM5SE-TB、高侧测控装置AM5SE-K、低侧测控装置AM5SE-K;35kV进线柜配置AM5SE-F线路保护装置;35kV分段柜配置AM5SE-B备自投保护装置;35kV母线设备柜配置AM5SE-UB PT并列及监测装置;10kV电容补偿柜配置AM5SE-C电容器保护装置;10kV变压器出线柜配置AM5SE-T变压器保护装置;10kV分段柜配置AM5SE-B备自投保护装置;10kV母线设备柜配置AM5SE-UB PT并列及监测装置。各型号主要实现的保护功能如下: 3 产品方案 本工程分为一个35kV变电站和4个10kV变电站,需要对每面高压柜配置AM5SE系列微机保护装置以及ASD100G开关状态指示仪,此外,每个主变柜还需配置一只UP858-19AN档位变送器,用于对主变压器的档位进行调节,以35kV变电站和1#10kV配电室为例,上图方案如下: 图6 35kV变电站上图方案 图7 1#10kV配电室I段母线上图方案 图8 1#10kV配电室II段母线上图方案 整个配电室所配置产品型号与数量如下: 此外,本项目高低压柜配置了多功能仪表,型号分别为68只AMC96和449只AMC72. 4 系统需求 为实时监视整个配电室的运行以及数据采集,该项目配置一套Acrel-2000Z电力监控系统,其可实现的功能如下: 1)实时监测:以配电一次图的形式直观显示配电线路的运行状态,可以实时监测各回路电压、电流、功率、功率因数等电参数信息,动态监视各配电回路断路器、隔离开关、地刀等合、分闸状态。 图9 35kV变电站配电监测界面 图10 1#10kV配电室I段母线配电监测界面 图11 1#10kV配电室II段母线配电监测界面 2)电参量查询:在配电一次图中,可以直接查看该回路详细电参量,包括三相电流、三相电压、总有功功率、总无功功率、总功率因数、正向有功电能等。 3)运行报表: 查询各回路或设备***时间的运行参数,报表中显示电参量信息应包括:各相电流、三相电压、总功率因数、总有功功率、总无功功率、正向有功电能等,报表格式有日报表、月报表、年报表等。 图12 电参量统计报表 图13 电能统计报表 4)实时告警:能够对配电回路断路器、隔离开关、接地刀分、合动作等遥信变位,保护动作、事故跳闸等事件发出告警。 5)历史事件查询:能够对遥信变位,保护动作、事故跳闸,以及电压、电流、功率、功率因数越限等事件记录进行存储和管理,方便用户对系统事件和报警信息进行历史追溯,查询统计、事故分析。 6)故障录波:能够在系统发生故障时,自动准确地记录故障前、后过程的各种电气量的变化情况,通过对这些电气量的分析、比较,对分析处理事故、判断保护是否正确动作、提高电力系统安全运行水平有着重要作用。 7)事故追忆:能够自动记录事故时刻前后一段时间的所有实时稳态信息,包括开关位置、 保护动作状态、遥测量等,形成事故分析的数据基础。 8)曲线查询:能够查询实时曲线和历史曲线,包括三相电流、三相电压、有功功率、无功功率、功率因数等所有遥测量。 图14 遥测曲线查询 9)用户权限管理:设置了用户权限管理功能,通过用户权限管理能够防止未经授权的操作(如遥控的操作,数据库修改等)。系统可以定义不同操作权限的权限组(如管理员组、工程师组、操作员组等),在每个权限组里分配不同用户,为系统运行、维护、管理提供可靠的安全保障。 10)网络拓扑图:支持实时监视接入系统的各设备的通讯状态,能够完整的显示整个系统网络结构;可在线诊断设备通讯状态,发生网络异常时能自动在界面上显示故障设备或元件及其故障部位。 图15 网络拓扑图 11)遥控功能:根据电力规程要求,可以对整个配电系统范围内的设备进行远程遥控操作。 12)通信管理:可以对整个配电系统范围内的设备通信情况进行管理、控制、数据的实时监测。 5 现场安装图片 本项目35kV主变保护采用组屏方式安装,35kV进线柜、母联柜、PT柜的设备以及10kV设备就地安装在各个高压开关柜上,电力监控系统主机放置于高压配电房值班室内中,现场安装图片如下。 图16 主变保护屏现场图片 图17 35kV就地设备安装图片 图18 10kV就地设备安装图片 图19 10kV/0.4KV就地设备安装图片 6 结语 微机保护装置在电力系统中具有举足轻重的地位,它能够反应设备的故障和不正常工作状态并自动迅速地、有选择性地动作于断路器将故障设备从系统中切除,***无故障设备继续正常运行,将事故限制在小范围,提高系统运行的可靠性,***向用户安全、连续供电。本文介绍的35kV配电工程通过对各个保护对象装设对应的保护装置,不但使整个配电工程实现了综合自动化,还有效地降低了工作人员的劳动强度,提高了设备运行的可靠性。 |